तकनीकी डेटा ड्राइव चेन रोलर चेन चयन
6. अनुमेय तन्य बल चयन विधि
यह अधिकतम अनुमेय भार का उपयोग करके चयन विधि है।
1. गति संबंधी विचार
यह चयन विधि तब के लिए है जब रोलर चेन का उपयोग तालिका 1 में दर्शाई गई गति सीमा के भीतर किया जाता है। यदि चेन का उपयोग तालिका में दी गई ऊपरी गति सीमा से ऊपर किया जाना है, तो कृपया सामान्य चयन विधि का उपयोग करें।
| पिच मिमी |
ऊपरी गति सीमा मीटर/मिनट |
|---|---|
| 12.70 से कम | 120 |
| 12.70 | 100 |
| 15.875 | 90 |
| 19.05 | 80 |
| 25.40 | 70 |
| 31.75 | 60 |
| 38.10 | 50 |
| 44.45 | 50 |
| 50.80 | 50 |
| 57.15 | 40 |
| 63.50 | 40 |
| 76.20 | 40 |
| 101.60 | 30 |
| 127.00 | 30 |
पॉली-स्टील चेन के लिए अधिकतम गति 70 मीटर/मिनट है।
2. प्रभाव पर विचार
कठोर परिस्थितियों में, जैसे कि बड़े प्रभाव वाले ट्रांसमिशन, विशेष रूप से बड़े भार वाले ट्रांसमिशन या ट्रांसमिशन जहां पार्श्व भार मौजूद हो सकते हैं, कृपया एफ-प्रकार युग्मन लिंक या 2-पिच ऑफसेट लिंक का उपयोग करें।
3. कनेक्टिंग लिंक और ऑफसेट लिंक की मजबूती
तालिका 2 और 3 में दर्शाए गए रोलर चेन के साथ एम-प्रकार कनेक्टिंग लिंक या ऑफसेट लिंक का उपयोग करते समय, अधिकतम अनुमेय भार तालिका में दर्शाए गए प्रतिशत से गुणा करें।
| आरएस रोलर चेन | RS15, RS25, RS37, RS38, RS41, BF25-H |
80% |
| आरएस रोलर चेन बीएस/डीआईएन मानक |
RF06B, RS56B, RS56B |
80% |
| शीत-प्रतिरोधी रोलर चेन केटी विनिर्देश |
सभी आकार | 80% |
| ऑफसेट लिंक | |||
|---|---|---|---|
| 1 पिच | 2 पिच | 4 पिच | |
| आरएस रोलर चेन | 65% | 100% | - |
| आरएस रोलर चेन बीएस/डीआईएन मानक |
60% | 60% | - |
| सुपर चेन | - | - | 85% |
| आरएस रोलर चेन NP श्रृंखला |
65% | - | - |
| आरएस रोलर चेन NEP श्रृंखला / APP श्रृंखला |
65% | - | - |
| कम-शोर चेन | 65% | - | - |
4. स्प्रोकेट संबंधी विचार
हेवी-ड्यूटी ड्राइव चेन का उपयोग करते समय, चेन का तनाव बढ़ जाता है। इसलिए, व्यावसायिक रूप से उपलब्ध कच्चे लोहे के स्प्रोकेट में पर्याप्त रिब और हब मज़बूती नहीं हो सकती है। S35C या उससे अधिक के समकक्ष सामग्री का उपयोग करें। RS स्प्रोकेट हेवी-ड्यूटी ड्राइव चेन को संभालने के लिए पर्याप्त मज़बूत होते हैं। हेवी-ड्यूटी ड्राइव चेन के लिए, कठोर दाँतों वाले स्प्रोकेट का उपयोग करें।
कृपया चेन चयन के लिए प्रयुक्त सूत्रों (यहां), गुणांकों (यहां) और जड़त्व आघूर्ण की गणना करने के तरीके (यहां) को भी देखें।
अनुमेय तन्य बल चयन विधि का उपयोग करके चयन का उदाहरण
स्थितियाँ
| प्रयुक्त मशीन | कन्वेयर ड्राइव |
| परिवहन की गई सामग्री की मात्रा M | 6000kg |
| परिवहन गति V ℓ | 30m/min |
| कन्वेयर रोल बाहरी व्यास | 380mm |
| बेल्ट की मोटाई | 10mm |
| कन्वेयर रोल रोटेशन टॉर्क | 3.3kN・m{337kgf・m} |
| मोटर विनिर्देश |
|
| रिड्यूसर रिडक्शन अनुपात | 1/50 (i = 50) |
| ड्राइव शाफ्ट | शाफ्ट व्यास Φ66मिमी |
| संचालित अक्ष | शाफ्ट व्यास Φ94mm |
| केंद्र दूरी | 500mm |
| संचालित स्प्रोकेट बाहरी व्यास | ≦400mm |
| प्रारंभ आवृत्ति | दिन में 10 बार |
| शॉक प्रकार | कुछ सदमे के साथ. |
| सॉफ्ट स्टार्ट/स्टॉप | कोई नहीं |
| एस आई यूनिट |
|---|
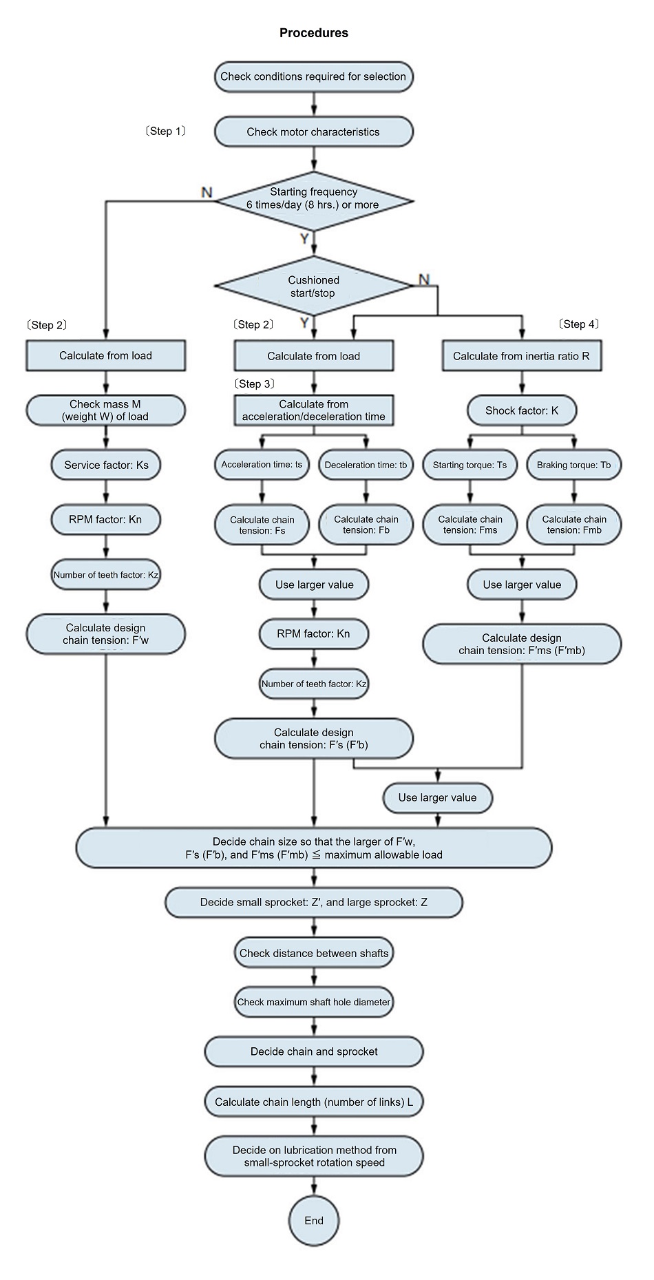
चरण 1: मोटर विशेषताओं की जाँच करें・रेटेड टॉर्क प्रारंभिक टॉर्क ・अधिकतम (स्टॉल) टॉर्क ब्रेक टॉर्क ・मोटर जड़त्व आघूर्ण चरण 2 लोड से गणना करेंसंचालित शाफ्ट घूर्णन गति ड्राइव शाफ्ट घूर्णन गति श्रृंखला न्यूनीकरण अनुपात = 23.9 36 = 1 1.51 संचालित स्प्रोकेट डी का पीसीडी 2 = 400 मिमी श्रृंखला को अस्थायी रूप से चुनें. कुछ प्रभाव के साथ.... सर्विस कारक Ks = 1.3 प्रारंभिक क्षतिपूर्ति श्रृंखला तनाव = Fw × Ks = 16.5 × 1.3 = 21.5(kN) हमने अस्थायी रूप से RS120-1 का चयन किया है, जिसका अधिकतम अनुमेय भार। संचालित स्प्रोकेट बाहरी व्यास < 400 मिमी 31T ड्राइव स्प्रोकेट पर दांतों की संख्या = 31 1.51 = 21T PCD d = 255.63(मिमी) चेन की गति =
P × Z' × n
1000
=
38.1 × 21 × 36
1000
छोटे स्प्रोकेट की घूर्णन गति: 36 r/min, घूर्णन गुणांक Kn = 1.03 छोटे स्प्रोकेट पर दांतों की संख्या 21T....दांत संख्या कारक Kz = 1.10 चेन तनाव Fw = कन्वेयर रोल रोटेशन टॉर्क x 1000 x
2
d 2
सुधार श्रृंखला तनाव F'w = Fw × Ks × Kn × Kz RS120-1 का उपयोग अधिकतम अनुमेय भार किया जा सकता है। परिवहन गति की जाँच करें (चयन स्थिति: 30 मीटर/मिनट) वी ℓ = एन 2 ×
(कन्वेयर रोल बाहरी व्यास + 2 × बेल्ट मोटाई) × π
1000
चरण 3: त्वरण/मंदन समय से गणना करेंचूंकि चरण 2 में गणना से यह निर्धारित हुआ कि छोटा स्प्रोकेट (रिड्यूसर आउटपुट शाफ्ट स्प्रोकेट) RS120 21T था, इसलिए निम्नलिखित गणनाओं में भी समान पिच और दांतों की संख्या का चयन किया जाएगा। यदि त्वरण और मंदन का समय ज्ञात है, तो गणना में उन्हीं मानों का उपयोग करें। यहाँ, हम यह मानकर गणना करेंगे कि समय अज्ञात है। अभिनय टॉर्क Tm = Ts + Tmax 2 = 0.116 + 0.122 2 = 0.119 (kN・m) लोड टॉर्क T ℓ = Fw ×
d
2 × 1000 × i
= 17.5 ×
255.63
2 × 1000 × 50
मोटर शाफ्ट ने लोड पक्ष पर जड़त्व आघूर्ण को Iℓ मोटर जड़त्व आघूर्ण Im = 0.088 (kg・m 2) मोटर त्वरण समय मोटर मंदी समय चूंकि tb < ts, मंदन के दौरान चेन तनाव Fb, त्वरण के दौरान चेन तनाव Fs से अधिक होता है, इसलिए इसे नीचे अपनाया जाएगा। मंदी मंदी के दौरान चेन तनाव सुधार श्रृंखला तनाव यदि हम RS140 18T (बाहरी व्यास 279 मिमी डी 1 = 255.98) और 27T (बाहरी व्यास 407 मिमी डी 2 = 382.88) पर विचार करें, जिनमें समान PCD है, तो उनका उपयोग नहीं किया जा सकता क्योंकि वे संचालित स्प्रोकेट बाहरी व्यास ≦ 400 मिमी की शर्त का उल्लंघन करते हैं। श्रृंखला न्यूनीकरण अनुपात आवश्यक 36/23.9 से 26/18 हो गया। RS140-1 का उपयोग नहीं किया जा सकता क्योंकि इसका अधिकतम अनुमेय भार 40.2kN है। RS140-SUP-1 का उपयोग किया जा सकता है क्योंकि इसमें अधिकतम अनुमेय भार 53.9kN है। स्प्रोकेट शाफ्ट छेद का व्यास 18T के लिए अधिकतम 89 मिमी और 26T के लिए अधिकतम 103 मिमी है। चूंकि केंद्र दूरी 500 मिमी है, इसलिए स्प्रोकेट दांतों की संख्या 18T (d 1 = 255.98) है। चरण 4 जड़त्व अनुपात R से गणना करेंजड़त्व अनुपात R = I ℓ Im = 0.044 0.088 = 0.5 चूँकि ट्रांसमिशन में प्ले है....शॉक फैक्टर K = 1.0 प्रारंभिक टॉर्क Ts = 0.116(kN・m) प्रारंभिक टॉर्क के कारण चेन तनाव ब्रेक टॉर्क Tb = 0.116(kN・m) ब्रेक टॉर्क के कारण चेन तनाव यदि Fmb > Fms, तो बड़े Fmb का उपयोग किया जाता है। क्षतिपूर्ति श्रृंखला तनाव
(1), (2), और (3) की तुलना करने पर, (3) में सबसे बड़ा सुधारात्मक श्रृंखला तनाव है। F'mb = 61.7 (kN), इसलिए RS120-3 (अधिकतम अनुमेय भार 76.0 kN), चूंकि केंद्र दूरी 500 मिमी है, इसलिए स्प्रोकेट दांतों की संख्या 21T (d 1 = 255.63) है। RS160 15T (बाहरी व्यास 269 मिमी d 1 = 244.33) समान PCD के साथ RS160-1 का उपयोग नहीं किया जा सकता क्योंकि इसका अधिकतम अनुमेय भार 53.0kN है। RS160-SUP-1 का उपयोग किया जा सकता है क्योंकि इसमें अधिकतम अनुमेय भार 70.6kN है। स्प्रोकेट शाफ्ट छेद का व्यास 15T के लिए अधिकतम 95 मिमी और 23T के लिए अधिकतम 118 मिमी है। चूंकि केंद्र की दूरी 500 मिमी है, इसलिए स्प्रोकेट दांतों की संख्या 15T (d 1 = 244.33) है। |
| {गुरुत्वाकर्षण इकाई} |
|---|
चरण 1: मोटर विशेषताओं की जाँच करें・रेटेड टॉर्क प्रारंभिक टॉर्क ・अधिकतम (स्टॉल) टॉर्क ब्रेक टॉर्क ・मोटर GD2 चरण 2 लोड से गणना करेंसंचालित शाफ्ट घूर्णन गति ड्राइव शाफ्ट घूर्णन गति श्रृंखला न्यूनीकरण अनुपात = 23.9 36 = 1 1.51 संचालित स्प्रोकेट डी का पीसीडी 2 = 400 मिमी श्रृंखला को अस्थायी रूप से चुनें. कुछ प्रभाव के साथ.... सर्विस कारक Ks = 1.3 अनंतिम श्रृंखला तनाव = Fw × Ks = 1690 × 1.3 = 2200 (किलोग्राम) हमने अस्थायी रूप से RS120-1 का चयन किया है, अधिकतम अनुमेय भार। संचालित स्प्रोकेट बाहरी व्यास < 400 मिमी 31T ड्राइव स्प्रोकेट पर दांतों की संख्या = 31 1.51 = 21T PCD d = 255.63(मिमी) चेन की गति =
P × Z' × n
1000
=
38.1 × 21 × 36
1000
छोटे स्प्रोकेट की घूर्णन गति: 36 r/min, घूर्णन गुणांक Kn = 1.03 छोटे स्प्रोकेट पर दांतों की संख्या 21T....दांत संख्या कारक Kz = 1.10 चेन तनाव Fw = कन्वेयर रोल रोटेशन टॉर्क x 1000 x
2
d 2
सुधार श्रृंखला तनाव F'w = Fw × Ks × Kn × Kz RS120-1 का उपयोग अधिकतम अनुमेय भार किया जा सकता है। परिवहन गति की जाँच करें (चयन स्थिति: 30 मीटर/मिनट) वी ℓ = एन 2 ×
(कन्वेयर रोल बाहरी व्यास + 2 × बेल्ट मोटाई) × π
1000
चरण 3: त्वरण/मंदन समय से गणना करेंचूंकि चरण 2 में गणना से यह निर्धारित हुआ कि छोटा स्प्रोकेट (रिड्यूसर आउटपुट शाफ्ट स्प्रोकेट) RS120 21T था, इसलिए निम्नलिखित गणनाओं में भी समान पिच और दांतों की संख्या का चयन किया जाएगा। यदि त्वरण और मंदन का समय ज्ञात है, तो गणना में उन्हीं मानों का उपयोग करें। यहाँ, हम यह मानकर गणना करेंगे कि समय अज्ञात है। अभिनय टॉर्क Tm = Ts + Tmax 2 = 11.9 + 12.5 2 = 12.2 (kgf・m) लोड टॉर्क T ℓ = Fw ×
d
2 × 1000 × i
= 1790 ×
255.63
2 × 1000 × 50
मोटर शाफ्ट रूपांतरण लोड साइड GD2 मोटर GD2GD2m = 0.352(kgf・m2) मोटर त्वरण समय मोटर मंदी समय चूंकि tb < ts, मंदन के दौरान चेन तनाव Fb, त्वरण के दौरान चेन तनाव Fs से अधिक होता है, इसलिए इसे नीचे अपनाया जाएगा। मंदी मंदी के दौरान चेन तनाव सुधार श्रृंखला तनाव यदि हम RS140 18T (बाहरी व्यास 279 मिमी डी 1 = 255.98) और 27T (बाहरी व्यास 407 मिमी डी 2 = 382.88) पर विचार करें, जिनमें समान PCD है, तो उनका उपयोग नहीं किया जा सकता क्योंकि वे संचालित स्प्रोकेट बाहरी व्यास ≦ 400 मिमी की शर्त का उल्लंघन करते हैं। श्रृंखला न्यूनीकरण अनुपात आवश्यक 36/23.9 से 26/18 हो गया। RS140-1 का उपयोग नहीं किया जा सकता क्योंकि इसका अधिकतम अनुमेय भार 4100 kgf है। RS140-SUP-1 का उपयोग किया जा सकता है क्योंकि इसमें अधिकतम अनुमेय भार 5500 kgf है। स्प्रोकेट शाफ्ट छेद का व्यास 18T के लिए अधिकतम 89 मिमी और 26T के लिए अधिकतम 103 मिमी है। चूंकि केंद्र दूरी 500 मिमी है, इसलिए स्प्रोकेट दांतों की संख्या 18T (d 1 = 255.98) है। चरण 4 जड़त्व अनुपात R से गणना करेंजड़त्व अनुपात R = GD2ℓ GD2m = 0.176 0.352 = 0.5 चूँकि ट्रांसमिशन में प्ले है....शॉक फैक्टर K = 1.0 प्रारंभिक टॉर्क Ts = 11.9 (किलोग्राम-मीटर) प्रारंभिक टॉर्क के कारण चेन तनाव ब्रेक टॉर्क Tb = 11.9 (kgf・m) ब्रेक टॉर्क के कारण चेन तनाव यदि Fmb > Fms, तो बड़े Fmb का उपयोग किया जाता है। क्षतिपूर्ति श्रृंखला तनाव
(1), (2), और (3) की तुलना करने पर, (3) में सबसे बड़ा सुधारात्मक श्रृंखला तनाव है। F'mb = 6330 (kgf), इसलिए RS120-3 (अधिकतम अनुमेय भार 7550 kgf), चूंकि केंद्र दूरी 500 मिमी है, इसलिए स्प्रोकेट दांतों की संख्या 21T (d 1 = 255.63) है। RS160 15T (बाहरी व्यास 269 मिमी d 1 = 244.33) समान PCD के साथ RS160-1 का उपयोग नहीं किया जा सकता क्योंकि इसका अधिकतम अनुमेय भार 5400 kgf है। RS160-SUP-1 का उपयोग किया जा सकता है क्योंकि इसमें अधिकतम अनुमेय भार। स्प्रोकेट शाफ्ट छेद का व्यास 15T के लिए अधिकतम 95 मिमी और 23T के लिए अधिकतम 118 मिमी है। चूंकि केंद्र की दूरी 500 मिमी है, इसलिए स्प्रोकेट दांतों की संख्या 15T (d 1 = 244.33) है। |
चयन परिणाम
| स्थितियाँ | प्रक्रिया | मॉडल संख्या | स्प्रोकेट | लिंक की संख्या | स्नेहन प्रकार |
|---|---|---|---|---|---|
| प्रारंभ आवृत्ति 6 बार से कम | चरण दो | RS120-1 | 21T×31T | 54 लिंक | AII |
| प्रारंभ आवृत्ति: 6 या अधिक बार कुशन स्टार्ट उपलब्ध है। |
चरण 3 | RS120-2 | 21T×31T | 54 लिंक | AII |
| RS140-SUP-1 | 18टी×26टी | 46 लिंक | B | ||
| प्रारंभ आवृत्ति: 6 या अधिक बार कोई कुशन शुरुआत नहीं. |
चरण 3 चरण 4 |
RS120-3 | 21T×31T | 54 लिंक | AII |
| RS120-SUP-2 | B | ||||
| RS160-SUP-1 | 15T×23T | 40 लिंक | B |
- नोट: 1. स्नेहन प्रकार: कृपया प्रत्येक श्रृंखला आकार और विनिर्देशों के लिए किलोवाट रेटिंग तालिका जांच करें।
- 2. सभी शाफ्टों के लिए केंद्र दूरी का समायोजन आवश्यक है।
कृपया चेन चयन के लिए प्रयुक्त सूत्रों (यहां), गुणांकों (यहां) और जड़त्व आघूर्ण की गणना करने के तरीके (यहां) को भी देखें।
