तकनीकी डेटा ड्राइव चेन रोलर चेन चयन
10. चेन प्रकार पिन गियर ड्राइव चयन विधि नोट: चेन प्रकार पिन गियर क्या है?
1. गति संबंधी विचार
यह चयन विधि तब लागू होती है जब सापेक्ष श्रृंखला गति 50 मीटर/मिनट या उससे कम हो।
(गति 50 मीटर/मिनट से कम होने पर कार्रवाई का उदाहरण)
- यदि आप रैखिक अनुप्रयोग पर विचार कर रहे हैं:
रोल ड्राइव जैसी वाइंडिंग विधि में परिवर्तन - यदि आप रैपिंग आवेदन पर विचार कर रहे हैं:
चेन माउंटिंग व्यास कम किया गया
| सापेक्ष श्रृंखला गति मीटर/मिनट |
पिन गियर गति कारक |
|---|---|
| 15 वर्ष से कम | 1.0 |
| 15以上30未満 | 1.2 |
| 30以上50未満 | 1.4 |
2. स्प्रोकेट संबंधी विचार
कृपया 13 या अधिक दांतों वाले चेन-प्रकार के पिन गियर स्प्रोकेट का उपयोग करें।
18 दांतों की सिफारिश की गई।
3. चेन-प्रकार पिन गियर ड्राइव का उदाहरण
कृपया चेन चयन के लिए प्रयुक्त सूत्रों (यहां), गुणांकों (यहां) और जड़त्व आघूर्ण की गणना करने के तरीके (यहां) को भी देखें।
चेन प्रकार पिन गियर ड्राइव चयन उदाहरण
| एस आई यूनिट |
|---|
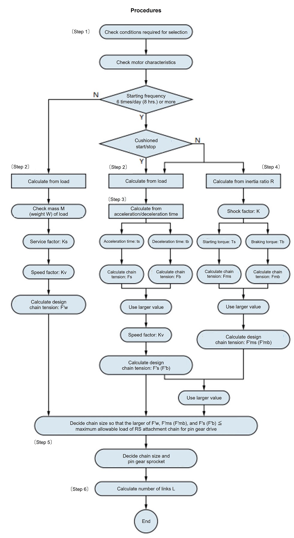
चरण 1: मशीन और मोटर की विशेषताओं की जाँच करें
चरण 2 लोड से गणना करेंपिन गियर ड्राइविंग स्प्रोकेट की घूर्णी गति n = 1750 ×
1
181.9
सापेक्ष श्रृंखला गति V =
220 × π × 9.6
1000
= 6.6 (मी/मिनट) कटिंग मशीन के कारण कुछ प्रभाव पड़ने की संभावना मान लें। चूंकि भार का द्रव्यमान अज्ञात है, इसलिए लागू तनाव की गणना ड्राइव टॉर्क से की जाती है। मोटर रेटेड टॉर्क पिन गियर ड्राइव स्प्रोकेट शाफ्ट टॉर्क चेन तनाव F = 2T d 1000 = 2 × 1.49 220 1000 = 13.6 (kN) संशोधित श्रृंखला तनाव F'w = F × Ks × Kv = 13.6 × 1.3 × 1.0 चरण 3: त्वरण/मंदन समय से गणना करेंअभिनय टॉर्क Tm =
Ts + Tb
2 × 100
× Tn =
290 + 305
2 × 100
× 0.00819 चूंकि लोड अज्ञात है, मोटर रेटेड टॉर्क Tn = T ℓ का उपयोग किया जाता है, त्वरण समय ts =
(Im + I ℓ) × n 1
9550 × (Tm - T ℓ)
=
(0.00425 + 0.00072) × 1750
9550 × (0.0244 - 0.00819)
मोटर ब्रेक टॉर्क Tb = 0.00819 × 1.8 = 0.0147 (kN・m) मंदन समय tb =
(Im + I ℓ) × n 1
9550 × (Tb + T ℓ)
मोटर शाफ्ट का जड़त्व आघूर्ण परिवर्तित भार II ℓ = 0.00072 (kg・m 2) Fw = F= 13.6 (kN) [चरण 2 में प्राप्त मान] चूँकि tb < ts, मंदन के दौरान श्रृंखला तनाव ज्ञात कीजिए। मोटर शाफ्ट का कोणीय वेग ω = 2 π × n 1 = 2 π × 1750 = 11000 (रेड) मोटर शाफ्ट कोणीय मंदी ωb =
ω
60 × tb
=
11000
60 × 0.040
मंदन के दौरान चेन तनाव Fb =
I ℓ × ωb × i
1000 ×
d
(2 × 1000)
+ Fw मंदी के दौरान संशोधित श्रृंखला तनाव F'b = Fb × Kv = 19.1 × 1.0 चरण 4 जड़त्व अनुपात R से गणना करेंजड़त्व अनुपात R = I ℓ Im = 0.00072 0.00425 = 0.17 तालिका 4 से, प्रभाव गुणांक K = 0.23 शुरुआत में चेन तनाव Fms =
Ts × i
d
2 × 1000
× 100
× Tn ब्रेक लगाने के दौरान चेन का तनाव Fmb =
Tb × i
d
2 × 1000
× 100
× Tn × 1.2 एफएम > एफएमबी से चरण 5 तुलना करें (1)(2)(3)(1), (2), और (3) की तुलना करें और पिन गियर संलग्नक के साथ एक श्रृंखला का चयन करें जिसमें अधिकतम अनुमेय भार है जो 19.1 kN के अधिकतम लागू तनाव (2) को संतुष्ट करता है। पिन गियर के साथ RS120 अटैचमेंट चेन का उपयोग करते समय अधिकतम अनुमेय भार पिन गियर स्प्रोकेट का पिच व्यास Φ220 है, इसलिए स्प्रोकेट में 18 दांत हैं। चरण 2, 3 और 4 की पुनः गणना करें। [चरण दो] F = 2T d 1000 = 2 × 1.49 222.49 1000 = 13.4 (kN) F'w = F × Ks × Kv = 13.4 × 1.3 × 1.0 = 17.4 (kN) [चरण 3] Fb =
Iℓ × ωb × i
1000 ×
d
(2 × 1000)
+ Fw मंदी के दौरान सुधारात्मक श्रृंखला तनाव F'b = Fb × Kv = 18.8 × 1.0 = 18.8 (kN) [चरण 4] Fms =
Ts × i
d
2 × 1000
× 100
× Tn सुधार श्रृंखला तनाव F'ms = Fms × K × Kv = 38.8 × 0.23 × 1.0 = 8.92 (kN) चूंकि दोनों संशोधित श्रृंखला तनाव अधिकतम अनुमेय भार के भीतर हैं, इसलिए पिन गियर संलग्नक के साथ श्रृंखला और पिन गियर के लिए स्प्रोकेट का उपयोग किया जा सकता है। [चरण 6] लिंक की संख्या L की गणना करें लिंक की संख्या की गणना L 242 लिंक मानक लंबाई के बराबर (38.1 x 242 = 9220.2 मिमी) |
| {गुरुत्वाकर्षण इकाई} |
|---|
चरण 1: मशीन और मोटर की विशेषताओं की जाँच करें
चरण 2 लोड से गणना करेंपिन गियर ड्राइविंग स्प्रोकेट की घूर्णी गति n = 1750 ×
1
181.9
सापेक्ष श्रृंखला गति V =
220 × π × 9.6
1000
= 6.6 (मी/मिनट) कटिंग मशीन के कारण कुछ प्रभाव पड़ने की संभावना मान लें। चूंकि भार का द्रव्यमान अज्ञात है, इसलिए लागू तनाव की गणना ड्राइव टॉर्क से की जाती है। मोटर रेटेड टॉर्क पिन गियर ड्राइव स्प्रोकेट शाफ्ट टॉर्क चेन तनाव F = 2T d 1000 = 2 × 152 220 1000 = 1380 (किलोग्राम) संशोधित श्रृंखला तनाव F'w = F × Ks × Kv = 1380 × 1.3 × 1.0 चरण 3: त्वरण/मंदन समय से गणना करेंअभिनय टॉर्क Tm =
Ts + Tb
2 × 100
× Tn =
290 + 305
2 × 100
× 0.835 चूंकि लोड अज्ञात है, मोटर रेटेड टॉर्क Tn = T ℓ का उपयोग किया जाता है, त्वरण समय ts =
(GD 2 m + GD 2ℓ) × n 1
375 × (Tm - t ℓ)
=
(0.017 + 0.00288) × 1750
375 × (2.48 - 0.835)
मोटर ब्रेक टॉर्क Tb = 0.835 × 1.8 = 1.50 (kgf・m) मंदन समय tb =
(GD 2 m + GD 2ℓ) × n 1
375 × (Tb + T ℓ)
मोटर शाफ्ट परिवर्तित भार GD 2 GD 2ℓ = 0.00288 (kgf・m 2) Fw = F = 1380 (kgf) [चरण 2 में प्राप्त मान] चूँकि tb < ts, मंदन के दौरान श्रृंखला तनाव ज्ञात कीजिए। मोटर शाफ्ट का कोणीय वेग ω = 2 π × n 1 = 2 π × 1750 = 11000 (रेड) मोटर शाफ्ट कोणीय मंदी ωb =
ω
60 × tb
=
11000
60 × 0.040
मंदन के दौरान चेन तनाव Fb =
GD 2ℓ / 4 × ωb × i
d
(2 × 1000)
× G
+ Fw मंदी के दौरान सही श्रृंखला तनाव F'b = Fb × Kv = 1940 × 1.0 चरण 4 जड़त्व अनुपात R से गणना करेंजड़त्व अनुपात आर = जीडी 2ℓ जीडी 2 एम = 0.00288 0.017 = 0.17 तालिका 4 से, प्रभाव गुणांक K = 0.23 शुरुआत में चेन तनाव Fms =
Ts × i
d
2 × 1000
× 100
× Tn ब्रेक लगाने के दौरान चेन का तनाव Fmb =
Tb × i
d
2 × 1000
× 100
× Tn × 1.2 एफएम > एफएमबी से चरण 5 तुलना करें (1)(2)(3)(1), (2), और (3) की तुलना करें और पिन गियर संलग्नक के साथ एक श्रृंखला का चयन करें जिसमें अधिकतम अनुमेय भार है जो 1940 किलोग्राम के अधिकतम लागू तनाव (2) को संतुष्ट करता है। पिन गियर के साथ RS120 अटैचमेंट चेन का उपयोग करते समय अधिकतम अनुमेय भार पिन गियर स्प्रोकेट का पिच व्यास Φ220 है, इसलिए स्प्रोकेट में 18 दांत हैं। चरण 2, 3 और 4 की पुनः गणना करें। [चरण दो] F = 2T d 1000 = 2 × 152 222.49 1000 = 1370 (kgf) F'w = F × Ks × Kv = 1370 × 1.3 × 1.0 = 1780 (kgf) [चरण 3] Fb =
GD2ℓ/4 × ωb × i
d
(2 × 1000)
× G
+ Fw मंदी के दौरान सुधारात्मक श्रृंखला तनाव F'b = Fb × Kv = 1930 × 1.0 = 1930 (kgf) [चरण 4] Fms =
Ts × i
d
2 × 1000
× 100
× Tn सुधार श्रृंखला तनाव F'ms = Fms × K × Kv = 3960 × 0.23 × 1.0 = 911 (kgf) चूंकि दोनों संशोधित श्रृंखला तनाव अधिकतम अनुमेय भार के भीतर हैं, इसलिए पिन गियर संलग्नक के साथ श्रृंखला और पिन गियर के लिए स्प्रोकेट का उपयोग किया जा सकता है। [चरण 6] लिंक की संख्या L की गणना करें लिंक की संख्या की गणना L 242 लिंक मानक लंबाई के बराबर (38.1 x 242 = 9220.2 मिमी) |
