तकनीकी डेटा ड्राइव चेन रोलर चेन चयन
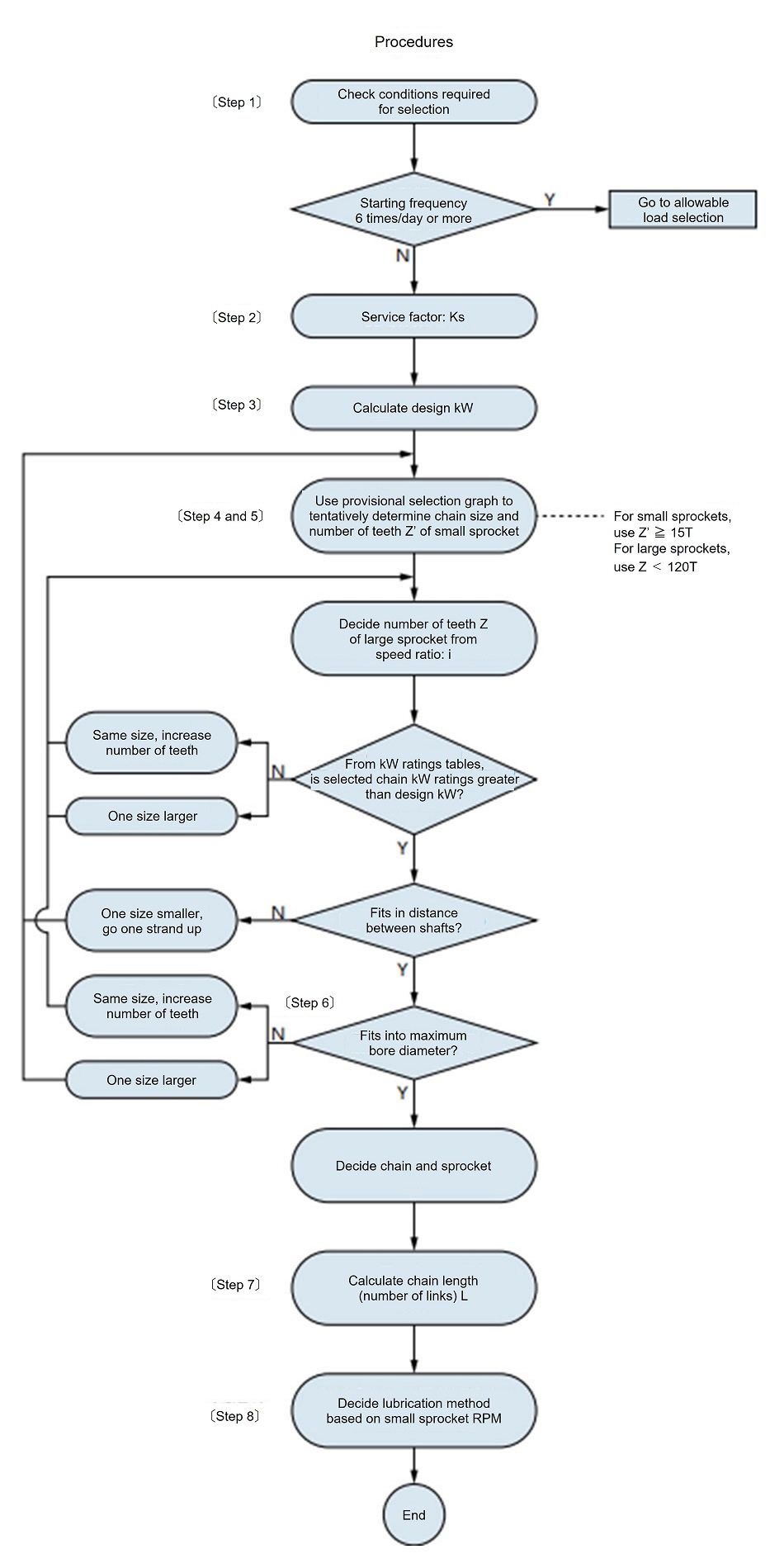
5. सामान्य चयन विधि
वाइंडिंग ट्रांसमिशन (आगे और पीछे) निरंतर रोटेशन ट्रांसमिशन
चरण 4 और 5: छोटे स्प्रोकेट पर चेन और दांतों की संख्या का चयन करना
चेन और छोटे स्प्रोकेट पर दांतों की संख्या निर्धारित करने के लिए सरल चयन चार्ट (यहां) या किलोवाट रेटिंग तालिका उपयोग करें जो उच्च गति शाफ्ट की घूर्णी गति और आवश्यक पावर ट्रांसमिशन kW को संतुष्ट करता है।
इस मामले में, न्यूनतम पिच वाली श्रृंखला का चयन करें जिसमें आवश्यक विद्युत संचरण क्षमता हो।
अगर एकल तार चेन पर्याप्त शक्तिशाली नहीं है, बहु-तार चेन चुनें। इसके अलावा, अगर इस्तेमाल की जगह पर पाबंदियाँ हैं, तो धुरों के बीच की दूरी यथासंभव कम होनी चाहिए।
स्प्रोकेट के बाहरी व्यास को कम करते समय, छोटे पिच वाले बहु-तार रोलर्स का उपयोग करें।
कृपया चेन का उपयोग करें।
चरण 6: बड़े स्प्रोकेट पर दांतों की संख्या का चयन करें
एक बार जब छोटे स्प्रोकेट पर दांतों की संख्या निर्धारित हो जाए, तो बड़े स्प्रोकेट पर दांतों की संख्या निर्धारित करने के लिए इसे गति अनुपात से गुणा करें।
छोटे स्प्रोकेट में कम से कम 15 दांत होने चाहिए, लेकिन बड़े स्प्रोकेट में 120 से अधिक दांत होना उचित नहीं है।
इस मामले में, छोटे स्प्रोकेट पर दांतों की संख्या कम हो जाएगी, लेकिन इस मामले में भी, हम 13 या अधिक दांतों वाले स्प्रोकेट का उपयोग करने की सलाह देते हैं।
चरण 7: लिंक की विषम संख्या
यदि लिंकों की संख्या विषम है, तो यथासंभव ऑफसेट लिंकों के उपयोग से बचें तथा लिंकों की संख्या सम करने के लिए केंद्र दूरी में परिवर्तन करें।
आरएस रोलर चेन के 1-पिच ऑफसेट लिंक या सुपर चेन के 4-पिच ऑफसेट लिंक का उपयोग करते समय, कृपया प्रत्येक किलोवाट रेटिंग तालिका में दिए गए नोट्स के अनुसार पावर ट्रांसमिशन क्षमता में कमी की अनुमति दें।
सरल चयन आरेख
आरेख को कैसे पढ़ें (चित्र 2)
(उदाहरण) सुधार kW = 7kW, एकल तार श्रृंखला
- 1. जब छोटे स्प्रोकेट की घूर्णन गति 100 r/min हो
डिज़ाइन किलोवाट = 7kW (ऊर्ध्वाधर अक्ष) और घूर्णी गति (क्षैतिज अक्ष) को देखते हुए, चेन RS80 है और स्प्रोकेट 18T से छोटा लेकिन 13T से बड़ा है, इसलिए हम प्रतिच्छेदन स्थिति के आधार पर यह निर्धारित कर सकते हैं कि लगभग 15T (15 दांत) आकार के स्प्रोकेट का उपयोग किया जा सकता है। - 2. जब छोटे स्प्रोकेट की घूर्णन गति 200 r/min हो
पिछले उदाहरण की तरह ही विधि का उपयोग करके, यह निर्धारित किया जाएगा कि यह RS60-18T से छोटा और RS60-13T से बड़ा है। इस तालिका का उपयोग करके एक अनुमानित चयन करने के बाद, चेन संख्या द्वारा किलोवाट रेटिंग तालिका का उपयोग करके इसकी पुष्टि करें। - 3. 1-पिच ऑफसेट लिंक या सुपर चेन 4-पिच ऑफसेट लिंक का उपयोग करते समय, प्रत्येक किलोवाट रेटिंग तालिका में दिए गए नोट्स के अनुसार पावर ट्रांसमिशन क्षमता में कमी की अनुमति दें।
चित्र 2: आरएस रोलर चेन सरल चयन चार्ट
चित्र 3 RS-HT आरएस-एचटी चेन के लिए सरल चयन आरेख
चित्र 4 सुपर चेन RS-SUP सरल चयन आरेख
चित्र 5. आरएस रोलर चेन बीएस/डीआईएन मानक सरल चयन चार्ट
सरल चयन आरेख
आरेख को कैसे पढ़ें (चित्र 2)
(उदाहरण) सुधार kW = 7kW, एकल तार श्रृंखला
- 1. जब छोटे स्प्रोकेट की घूर्णन गति 100 r/min हो
डिज़ाइन किलोवाट = 7kW (ऊर्ध्वाधर अक्ष) और घूर्णी गति (क्षैतिज अक्ष) को देखते हुए, चेन RS80 है और स्प्रोकेट 18T से छोटा लेकिन 13T से बड़ा है, इसलिए हम प्रतिच्छेदन स्थिति के आधार पर यह निर्धारित कर सकते हैं कि लगभग 15T (15 दांत) आकार के स्प्रोकेट का उपयोग किया जा सकता है। - 2. जब छोटे स्प्रोकेट की घूर्णन गति 200 r/min हो
पिछले उदाहरण की तरह ही विधि का उपयोग करके, यह निर्धारित किया जाएगा कि यह RS60-18T से छोटा और RS60-13T से बड़ा है। इस तालिका का उपयोग करके एक अनुमानित चयन करने के बाद, चेन संख्या द्वारा किलोवाट रेटिंग तालिका का उपयोग करके इसकी पुष्टि करें। - 3. 1-पिच ऑफसेट लिंक या सुपर चेन 4-पिच ऑफसेट लिंक का उपयोग करते समय, प्रत्येक किलोवाट रेटिंग तालिका में दिए गए नोट्स के अनुसार पावर ट्रांसमिशन क्षमता में कमी की अनुमति दें।
चित्र 2: आरएस रोलर चेन सरल चयन चार्ट
चित्र 3 RS-HT आरएस-एचटी चेन के लिए सरल चयन आरेख
चित्र 4 सुपर चेन RS-SUP सरल चयन आरेख
चित्र 5. आरएस रोलर चेन बीएस/डीआईएन मानक सरल चयन चार्ट
सरल चयन आरेख
आरेख को कैसे पढ़ें (चित्र 2)
(उदाहरण) सुधार kW = 7kW, एकल तार श्रृंखला
- 1. जब छोटे स्प्रोकेट की घूर्णन गति 100 r/min हो
डिज़ाइन किलोवाट = 7kW (ऊर्ध्वाधर अक्ष) और घूर्णी गति (क्षैतिज अक्ष) को देखते हुए, चेन RS80 है और स्प्रोकेट 18T से छोटा लेकिन 13T से बड़ा है, इसलिए हम प्रतिच्छेदन स्थिति के आधार पर यह निर्धारित कर सकते हैं कि लगभग 15T (15 दांत) आकार के स्प्रोकेट का उपयोग किया जा सकता है। - 2. जब छोटे स्प्रोकेट की घूर्णन गति 200 r/min हो
पिछले उदाहरण की तरह ही विधि का उपयोग करके, यह निर्धारित किया जाएगा कि यह RS60-18T से छोटा और RS60-13T से बड़ा है। इस तालिका का उपयोग करके एक अनुमानित चयन करने के बाद, चेन संख्या द्वारा किलोवाट रेटिंग तालिका का उपयोग करके इसकी पुष्टि करें। - 3. 1-पिच ऑफसेट लिंक या सुपर चेन 4-पिच ऑफसेट लिंक का उपयोग करते समय, प्रत्येक किलोवाट रेटिंग तालिका में दिए गए नोट्स के अनुसार पावर ट्रांसमिशन क्षमता में कमी की अनुमति दें।
चित्र 2: आरएस रोलर चेन सरल चयन चार्ट
चित्र 3 RS-HT आरएस-एचटी चेन के लिए सरल चयन आरेख
चित्र 4 सुपर चेन RS-SUP सरल चयन आरेख
चित्र 5. आरएस रोलर चेन बीएस/डीआईएन मानक सरल चयन चार्ट
सर्विस कारक Ks
पारेषण क्षमता इस शर्त पर आधारित है कि लोड में उतार-चढ़ाव कम हो, इसलिए लोड में उतार-चढ़ाव के आकार के आधार पर सर्विस कारक Ks द्वारा पारेषण kW को ठीक किया जाता है।
सर्विस कारक Ks का निर्धारण तालिका 2 के आधार पर किया जाता है, जो मशीन और प्राइम मूवर के प्रकार पर निर्भर करता है।
प्रेषित kW को सर्विस कारक से गुणा करके डिज़ाइन किलोवाट ज्ञात करें।
| शॉक प्रकार | प्रयुक्त मशीनों के उदाहरण | इंजन का प्रकार | ||
|---|---|---|---|---|
| मोटर टर्बाइन |
आंतरिक दहन इंजन | |||
| द्रव युग्मन साथ |
द्रव युग्मन कोई नहीं |
|||
| सुचारू संचरण | न्यूनतम भार उतार-चढ़ाव वाले बेल्ट कन्वेयर और चेन कन्वेयर केन्द्रापसारी पंप, केन्द्रापसारी ब्लोअर, सामान्य कपड़ा मशीनरी, कम भार उतार-चढ़ाव वाली सामान्य मशीनरी |
1.0 | 1.0 | 1.2 |
| थोड़ा झटका लगा साथ में प्रसारण |
केन्द्रापसारक कम्प्रेसर, समुद्री प्रणोदन इकाइयाँ, मामूली भार उतार-चढ़ाव वाले कन्वेयर, स्वचालित भट्टियां, ड्रायर, क्रशर, सामान्य मशीन टूल्स, कंप्रेसर, सामान्य निर्माण मशीनरी, सामान्य कागज बनाने वाली मशीनरी |
1.3 | 1.2 | 1.4 |
| जोर का झटका साथ में प्रसारण |
प्रेस, क्रशर, निर्माण और खनन मशीनरी, कंपन मशीनें, तेल कुआं ड्रिल, रबर मिक्सर, रोल, रोल गन, सामान्य मशीनरी जो रिवर्स या शॉक लोड के अधीन होती है |
1.5 | 1.4 | 1.7 |
सामान्य चयन विधि का उपयोग करके चयन उदाहरण
चरण 1: चयन आवश्यकताएँ
- प्रयुक्त मशीन: मिक्सर
- शॉक प्रकार: मध्यम झटका
- प्राइम मूवर प्रकार: मोटर
- रेटेड पावर: 11 किलोवाट, 1800 r/min
- उच्च गति शाफ्ट: शाफ्ट छेद का व्यास Φ45 90 r/min
- कम गति वाला शाफ्ट: शाफ्ट छेद का व्यास Φ60 30 r/min
- केंद्र दूरी: 350 मिमी
- अन्य: अक्षों के बीच की जगह: 700 मिमी
चरण 2: सर्विस कारक निर्धारित करें
तालिका 2 सर्विस कारक, सर्विस कारक Ks = 1.3 प्राप्त होता है।
| शॉक प्रकार | प्रयुक्त मशीनों के उदाहरण | इंजन का प्रकार | ||
|---|---|---|---|---|
| मोटर टर्बाइन |
आंतरिक दहन इंजन | |||
| द्रव युग्मन साथ |
द्रव युग्मन कोई नहीं |
|||
| सुचारू संचरण | न्यूनतम भार उतार-चढ़ाव वाले बेल्ट कन्वेयर और चेन कन्वेयर केन्द्रापसारी पंप, केन्द्रापसारी ब्लोअर, सामान्य कपड़ा मशीनरी, कम भार उतार-चढ़ाव वाली सामान्य मशीनरी |
1.0 | 1.0 | 1.2 |
| थोड़ा झटका लगा साथ में प्रसारण |
केन्द्रापसारक कम्प्रेसर, समुद्री प्रणोदन इकाइयाँ, मामूली भार उतार-चढ़ाव वाले कन्वेयर, स्वचालित भट्टियां, ड्रायर, क्रशर, सामान्य मशीन टूल्स, कंप्रेसर, सामान्य निर्माण मशीनरी, सामान्य कागज बनाने वाली मशीनरी |
1.3 | 1.2 | 1.4 |
| जोर का झटका साथ में प्रसारण |
प्रेस, क्रशर, निर्माण और खनन मशीनरी, कंपन मशीनें, तेल कुआं ड्रिल, रबर मिक्सर, रोल, रोल गन, सामान्य मशीनरी जो रिवर्स या शॉक लोड के अधीन होती है |
1.5 | 1.4 | 1.7 |
चरण 3: डिज़ाइन किलोवाट निर्धारित करें
डिज़ाइन किलोवाट = 11kW x 1.3 = 14.3kW
चरण 4 और 5: चेन और स्प्रोकेट दांतों की संख्या का चयन
शाफ्ट की उच्च-गति घूर्णन गति 90 r/min और डिज़ाइन किलोवाट (14.3 kW) के आधार पर, चेन की संख्या और छोटे स्प्रोकेट पर दांतों की संख्या की गणना करें।
- (1) सरल चयन चार्ट (यहां) और किलोवाट रेटिंग तालिका का उपयोग करके, RS100-1 के लिए 17T निर्धारित किया जा सकता है।
गति अनुपात 1/3 है, इसलिए दांतों की आवश्यक संख्या 17T है और RS100 के लिए 51T है।
हालाँकि, 17T के लिए स्प्रॉकेट का बाहरी व्यास Φ189 और 51T के लिए Φ534 है, जो अनुपयुक्त है क्योंकि वे आवश्यक स्थान में फिट नहीं होते हैं।
∵ 189 + 534 > 700 - (2) इसलिए, जब हम बहु-तार श्रृंखलाओं को देखते हैं,
दो-पंक्ति सेटअप के लिए, 19T और 57T RS80-2 की आवश्यकता होती है, जिसमें स्प्रोकेट के बाहरी व्यास Φ167 और Φ476 होते हैं, जो स्थान सीमाओं के भीतर हैं।
RS80 किलोवाट रेटिंग तालिका में इस RS80-2 की 19T ट्रांसमिशन क्षमता की जाँच करें।
जब छोटे स्प्रोकेट में 19 दांत होते हैं, तो 50 r/min पर प्रेषित kW 5.06kW और 100 r/min पर 9.44kW होता है, इसलिए इन मानों के बीच के अंतर का उपयोग करके आनुपातिक गणना की जाती है। r/min पर प्रेषित kW 8.56kW है। - (3) यह 8.56 किलोवाट एकल तार श्रृंखला की शक्ति संचरण क्षमता है। नियोजित द्वि-स्ट्रैंड श्रृंखला की शक्ति संचरण क्षमता की गणना तालिका 1 में दिए बहु-तार गुणांक से गुणा करके की जाती है।
8.56 किलोवाट x 1.7 = 14.6 किलोवाट×(आप इसे खींचकर स्थानांतरित कर सकते हैं)बहु-तार गुणांक
बहु-तार रोलर श्रृंखला की शक्ति संचरण क्षमता एकल तार रोलर श्रृंखला की शक्ति संचरण क्षमता के तारों की संख्या होने की उम्मीद नहीं की जा सकती, क्योंकि श्रृंखला के प्रत्येक स्ट्रैंड पर भार समान रूप से वितरित नहीं होता है।
इसलिए, बहु-तार रोलर श्रृंखला की पावर ट्रांसमिशन क्षमता की गणना एकल तार रोलर श्रृंखला की पावर ट्रांसमिशन क्षमता को बहु-तार गुणांक से गुणा करके की जाती है।
तालिका 1 बहु-तार गुणांक रोलर चेन स्ट्रैंड तारों की संख्या बहु-तार गुणांक 2 पंक्तियाँ 1.7 3 पंक्तियाँ 2.5 4 पंक्तियाँ 3.3 5 पंक्तियाँ 3.9 6 पंक्तियाँ 4.6 - (4) 14.6 किलोवाट की यह ट्रांसमिशन क्षमता डिज़ाइन किलोवाट (14.3 किलोवाट) को संतुष्ट करती है।
चरण 6 शाफ्ट छेद व्यास की जाँच करें
आयाम तालिका में शाफ्ट छेद का व्यास देखें। RS80-2-19T के लिए अधिकतम शाफ्ट छेद व्यास Φ66 है, इसलिए इसे आवश्यक शाफ्ट छेद व्यास Φ45 के लिए इस्तेमाल किया जा सकता है।
RS80-2-57T का अधिकतम शाफ्ट छेद व्यास Φ89 है, इसलिए Φ60 का उपयोग किया जा सकता है।
चरण 7: केंद्र की दूरी निर्धारित करें
यदि केंद्र की दूरी 350 मिमी है,(167 + 476)2 अनुरोधित स्थान में 350 से कम आइटम समा सकते हैं।
लिंक की संख्या सूत्र का उपयोग करके गणना की जाती है
दो-शाफ्ट वाइंडिंग ट्रांसमिशन का उपयोग करते समय
- (1) जब दोनों स्प्रोकेट की केंद्र दूरी और दांतों की संख्या निश्चित हो
L = Z + Z' 2 + 2C + Z - Z' 6.28 2 C
- (2) जब चेन लिंक और दांतों की संख्या निश्चित होC = 1 8 2L - Z - Z' + (2L - Z - Z')2 - 8 9.86 (Z - Z')2गणना किए गए L मान का कोई भी आंशिक भाग (दशमलव भाग) पूर्णांकित किया जाएगा और एक लिंक के रूप में गिना जाएगा, भले ही वह छोटा हो।
यदि लिंकों की संख्या विषम है, तो ऑफसेट लिंक का उपयोग किया जाना चाहिए, लेकिन यदि संभव हो, तो स्प्रोकेट दांतों की संख्या या केंद्र दूरी को बदलकर लिंकों की संख्या सम कर दें।
- L: चेन की लंबाई (लिंक की संख्या)
- Z: बड़े स्प्रोकेट पर दांतों की संख्या
- Z': छोटे स्प्रोकेट पर दांतों की संख्या
- C: केंद्र दूरी लिंक की संख्या में व्यक्त की जाती है
L = 57 + 192 + 2 × 35025.4 + 57 - 196.28235025.4 = 68.2
लिंकों की संख्या सम बनाने के लिए, इसे 70 लिंक तक पूर्णांकित करें।
चरण 8 स्नेहन प्रकार की जाँच करें
छोटा स्प्रोकेट RS80-2-19T है और इसकी घूर्णन गति 90 r/min है, इसलिए किलोवाट रेटिंग तालिका के अनुसार, बूंद-बूंद स्नेहन आवश्यकता होती है।
नोट: निलंबन और ट्रॉली ड्राइव अनुप्रयोगों के लिए रोलर चेन के चयन के संबंध में
संतुलन भार का उपयोग करते समय, यह माना जाता है कि मोटर क्षमता कम हो जाएगी और केवल ब्रेक क्षमता बढ़ जाएगी।
इस मामले में, यदि अधिकतम अनुमेय भार इंगित किया गया है, अनुमेय तन्य बल चयन विधि का उपयोग करके श्रृंखला का चयन करें, और फिर बड़े स्वीकार्य तनाव के साथ रोलर श्रृंखला का चयन करें।
कृपया श्रृंखला चयन के लिए प्रयुक्त सूत्र को भी देखें (यहां)।
