तकनीकी डेटा लिनियर एक्ट्यूएटर पावर सिलेंडर
चयन करते समय ध्यान देने योग्य महत्वपूर्ण बिंदु (इको सीरीज/सीडीएस प्रकार)
- ・मानक सिलेंडरों में घूर्णन रोकथाम तंत्र नहीं होता। यदि आप टिप को मुक्त अवस्था में उपयोग करना चाहते हैं, तो कृपया रॉड घूर्णन रोकथाम विनिर्देश (वैकल्पिक) चुनें।
इसके अतिरिक्त, यदि चुंबकीय सेंसर शामिल है (वैकल्पिक), तो रॉड को घूर्णन को रोकने के लिए डिज़ाइन किया जाना चाहिए। - ・कृपया यह देखने के लिए स्वीकार्य प्रारंभ गणना की इस तालिका को देखें कि चयनित सिलेंडर की प्रारंभ गणना स्वीकार्य मान के भीतर है या नहीं।
- - इस सिलेंडर को धकेलने, खींचने और रोकने के लिए उपयोग करते समय, मेटिंग डिवाइस की ताकत रेटेड थ्रस्ट का 300% या उससे अधिक होनी चाहिए।
- ・ पावर सिलेंडर घर के अंदर इस्तेमाल के लिए डिज़ाइन किए गए हैं। जंग जैसी समस्याओं से बचने के लिए, कृपया इन्हें अच्छे इनडोर वातावरण में रखें। नमी से सावधान रहें। अचानक तापमान परिवर्तन वाली जगह पर इन्हें लगाने से संघनन हो सकता है, जिससे खराबी या जंग लग सकती है, इसलिए कृपया सावधान रहें।
- - संक्षारक वातावरण में भंडारण या उपयोग न करें। साथ ही, ज्वलनशील वातावरण में भी उपयोग न करें।
- - उत्पाद का उपयोग सीलबंद कंटेनर या अन्य स्थान पर न करें जहां गर्मी अपव्यय की उम्मीद न हो, क्योंकि इससे खराबी हो सकती है।
स्थापना के लिए सावधानियां (इको सीरीज, सीडीएस प्रकार)
- - मुख्य बॉडी को स्थापित करने के लिए ट्रूनियन माउंट या फ्लैंज माउंट का उपयोग करें। यदि आप ऐसे ट्रूनियन माउंट का उपयोग कर रहे हैं जिसमें कंपन शामिल है, तो I-आकार या U-आकार का सिरा संयोजन चुनें सिरा संयोजन
- - यदि पार्श्व भार लगाया जाता है, तो प्रत्यक्ष पार्श्व भार या झुकने वाले क्षण को रोकने के लिए एक गाइड प्रदान करें।
- - ट्रूनियन माउंट के साथ स्थापित करते समय, इसे क्षैतिज या लंबवत रूप से स्थापित किया जा सकता है।
- - फ्लैंज माउंट के साथ स्थापित करते समय, इसे लंबवत स्थापित करें (दाईं ओर आरेख देखें)।
- ・ लंबी यात्रा लंबाई और क्षैतिज स्थिति में उपयोग करते समय, फ्रेम के निचले सिरे को अलग से सहारा दें, जैसा कि दाईं ओर दिए गए चित्र में दिखाया गया है। इस स्थिति में, फ्रेम और सपोर्ट बेस को एक साथ न लगाएँ।
ट्रूनियन माउंट
फ्लैंज माउंट
फ़्रेम अंत समर्थन (ठीक नहीं किया जा सकता)
उपयोग के लिए सावधानियां (इको सीरीज, सीडीएस प्रकार)
- ・पुश या पुल फ़ंक्शन बंद होने पर मोटर बंद हो जाती है, लेकिन टर्मिनल ब्लॉक चालू रहता है। यदि आप काम करने के लिए टर्मिनल बॉक्स खोलते हैं, तो मुख्य बिजली बंद करना सुनिश्चित करें।
- - स्ट्रोक को मैन्युअल रूप से समायोजित करने के लिए, मोटर के नॉन-लोड साइड पर लगे कैप बोल्ट को हटाएँ और मैन्युअल शाफ्ट को फ़्लैट-हेड स्क्रूड्राइवर से घुमाएँ। हालाँकि, यह ऑपरेशन ब्रेक लगाकर किया जाएगा, इसलिए कृपया इसका इस्तेमाल केवल आपात स्थिति में ही करें। साथ ही, मैन्युअल रूप से संचालन करते समय लोड को हटाना सुनिश्चित करें।
- ・कभी भी इन्वर्टर का इस्तेमाल न करें। यह सिलेंडर टर्मिनल बॉक्स में बने CDS का इस्तेमाल करके ओवरकरंट का पता लगाता है, मोटर को रोकता है और दबाने वाला बल नियंत्रित करता है, इसलिए इन्वर्टर का इस्तेमाल करने से CDS सर्किट को नुकसान पहुँच सकता है।
- ・इस सिलेंडर के लिए मेगर परीक्षण सख्त वर्जित है। इससे अंतर्निहित CDS क्षतिग्रस्त हो सकता है। बाहरी सर्किट पर मेगर परीक्षण करते समय, टर्मिनल बॉक्स से सभी टर्मिनल हटा दें।
- - आगे और पीछे स्विच करते समय कम से कम 0.2 सेकंड का अंतराल रखें।
- - संचालन के दौरान और रुकने के तुरंत बाद मोटर के आसपास का तापमान काफी बढ़ सकता है, इसलिए मोटर के आसपास के क्षेत्र को कभी न छुएं।
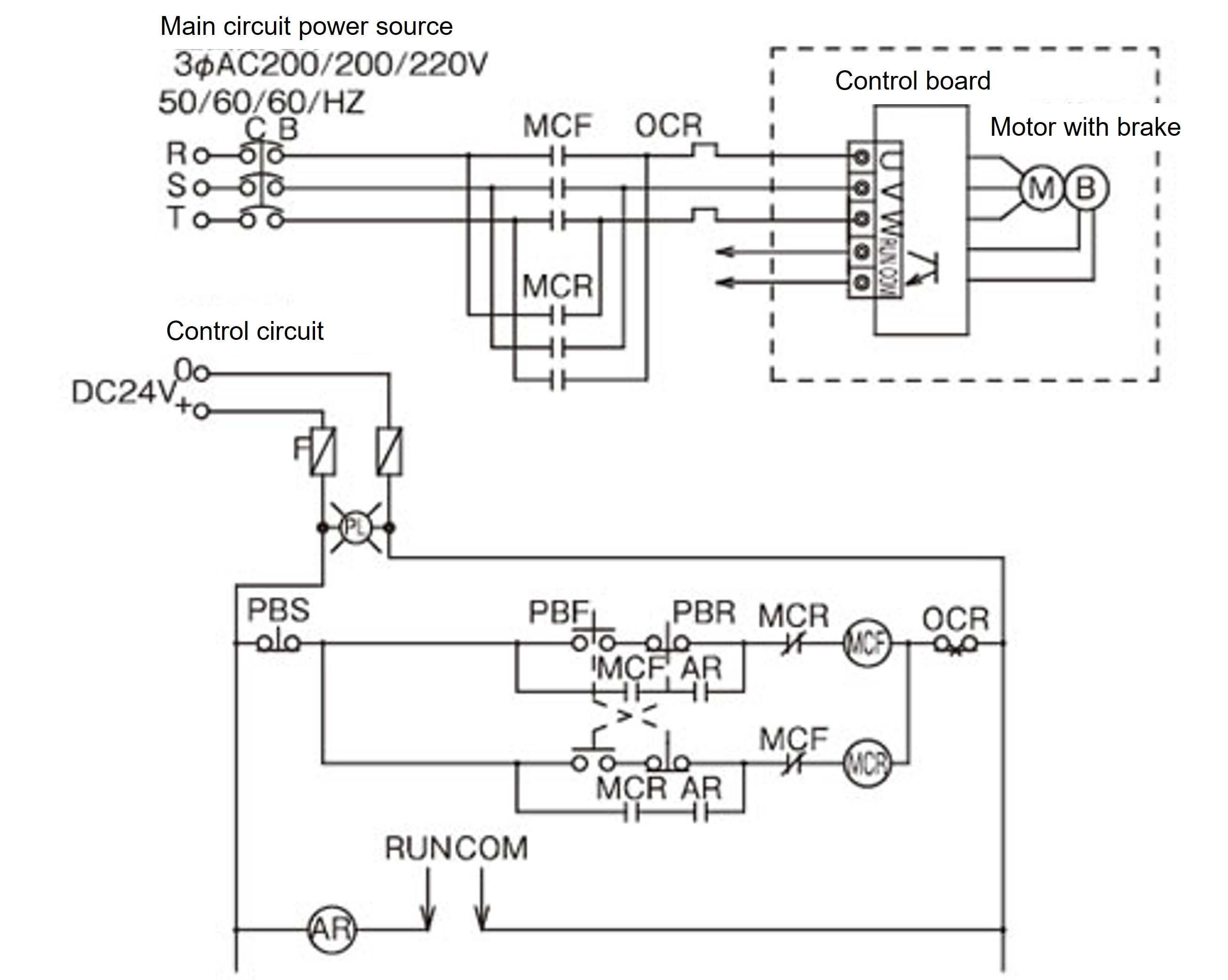
संदर्भ सर्किट आरेख
NOTE:
- 1. यह एक एकल-क्रियाशील परिपथ आरेख है। इस परिपथ आरेख में, सीधी और समानांतर दोनों मोटरें PBF का उपयोग करके आगे बढ़ती हैं।
- 2. जब सिलेंडर PBF के कारण आगे बढ़ता है और स्ट्रोक के अंत में या बीच में किसी दीवार से टकराता है, तो यह दबाने वाला बल उत्पन्न करता है और स्वतः ही रुक जाता है। पीछे हटने पर, सिलेंडर PBR के कारण पीछे हटता है और आगे की ओर की तरह ही रुक जाता है। हर बार सिलेंडर के रुकने पर सर्किट को MCF और MCR को बंद कर देना चाहिए।
- 3. सिलेंडर के चालू रहने के दौरान सिलेंडर टर्मिनल ब्लॉक पर RUN/COM टर्मिनलों से आउटपुट सिग्नल लिया जा सकता है।
ओपन कलेक्टर आउटपुट MAX.50mA DC30V
AR रिले के लिए 50mA DC या उससे कम की कुंडली धारा का उपयोग करें। - 4. फ़ूजी इलेक्ट्रिक एससी-ओ के बराबर या उससे अधिक संपर्क क्षमता वाले विद्युत चुम्बकीय संपर्कक का उपयोग करें।
- 5. ब्रेक मोटर करंट मान (ब्रेक आंतरिक रूप से वायर्ड है)
मॉडल संख्या मोटर रेटेड धारा (A) मोटर प्रतिबंध धारा मान (A) 200V 50Hz 200V 60Hz 220V 60Hz 200V 50Hz 200V 60Hz 220V 60Hz LPE025HT(HK) 0.6 0.6 0.6 1.0 0.9 1.0 LPE050LT(LK) 0.6 0.6 0.6 1.0 0.9 1.0 LPE050HT(HK) 1.1 1.1 1.1 2.1 1.9 2.1 LPE100LT(LK) 1.2 1.3 1.2 2.1 1.9 2.1
नोट: मोटर के रेटेड करंट मान में ब्रेक करंट (0.11A) शामिल है और यह सिलेंडर टर्मिनल बॉक्स पर U और W फेज़ का मान है। कृपया ध्यान दें कि यह मोटर नेमप्लेट पर दिए गए करंट मान से अलग है।
