तकनीकी डेटा उच्च गति लिफ्टर लिफ्ट मास्टर मोटर वायरिंग (200V क्लास)
मोटर वायरिंग (200V वर्ग) एच गति और यू गति के लिए, उठाने की गति तेज है, इसलिए त्वरण / मंदी समय सेट करने के लिए कृपया इन्वर्टर नियंत्रण का उपयोग करें।
कृपया नीचे दिए गए चित्र में दिखाए गए सकारात्मक चरण कनेक्शन में लिफ्टर उठाने की दिशा के लिए आयाम तालिका की जांच करें।
| एस गति | एस स्पीड, एच स्पीड, यू स्पीड (इन्वर्टर ड्राइव) | |
|---|---|---|
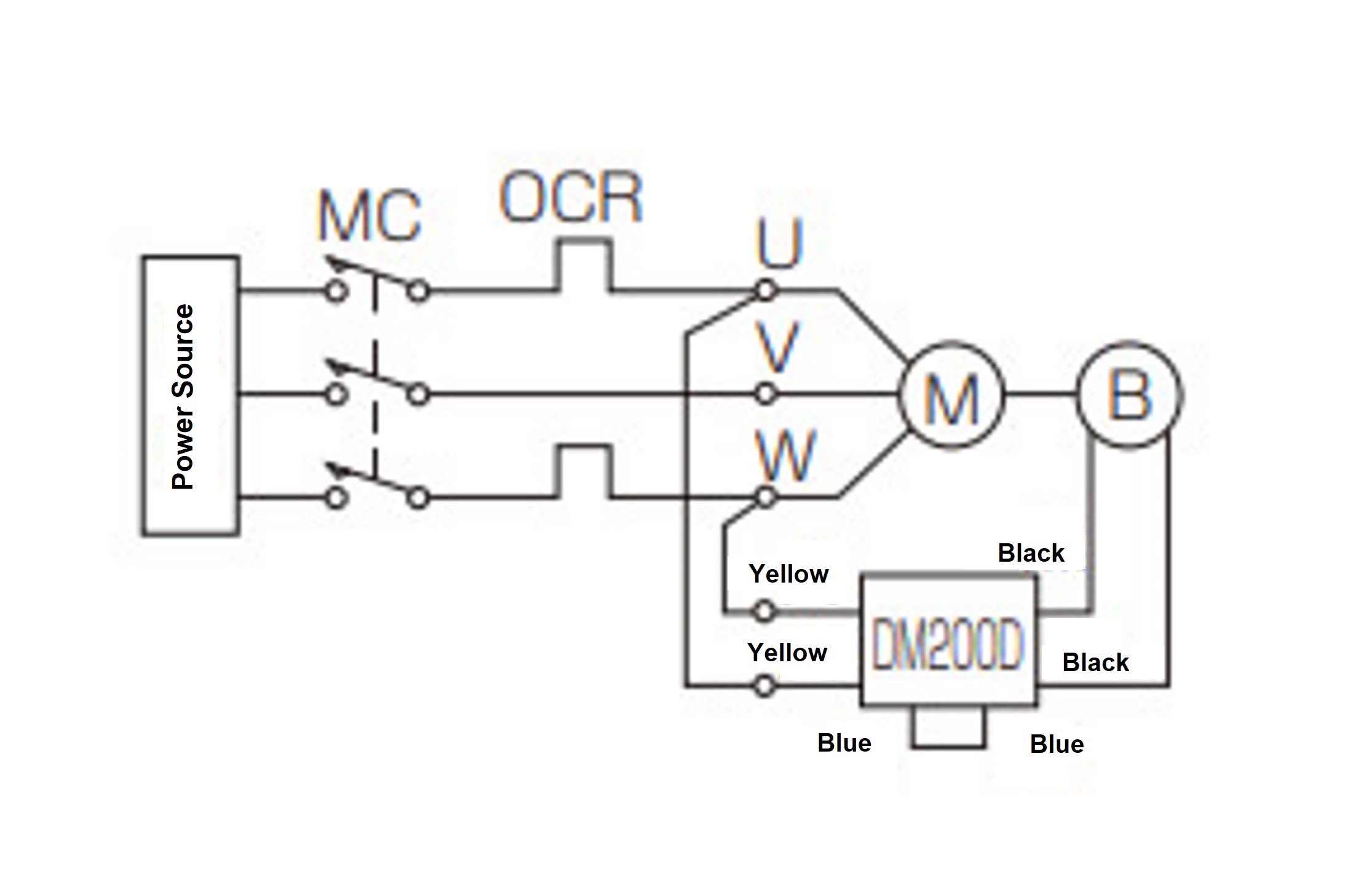
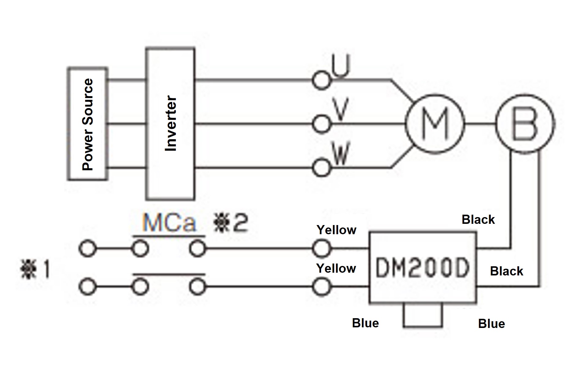
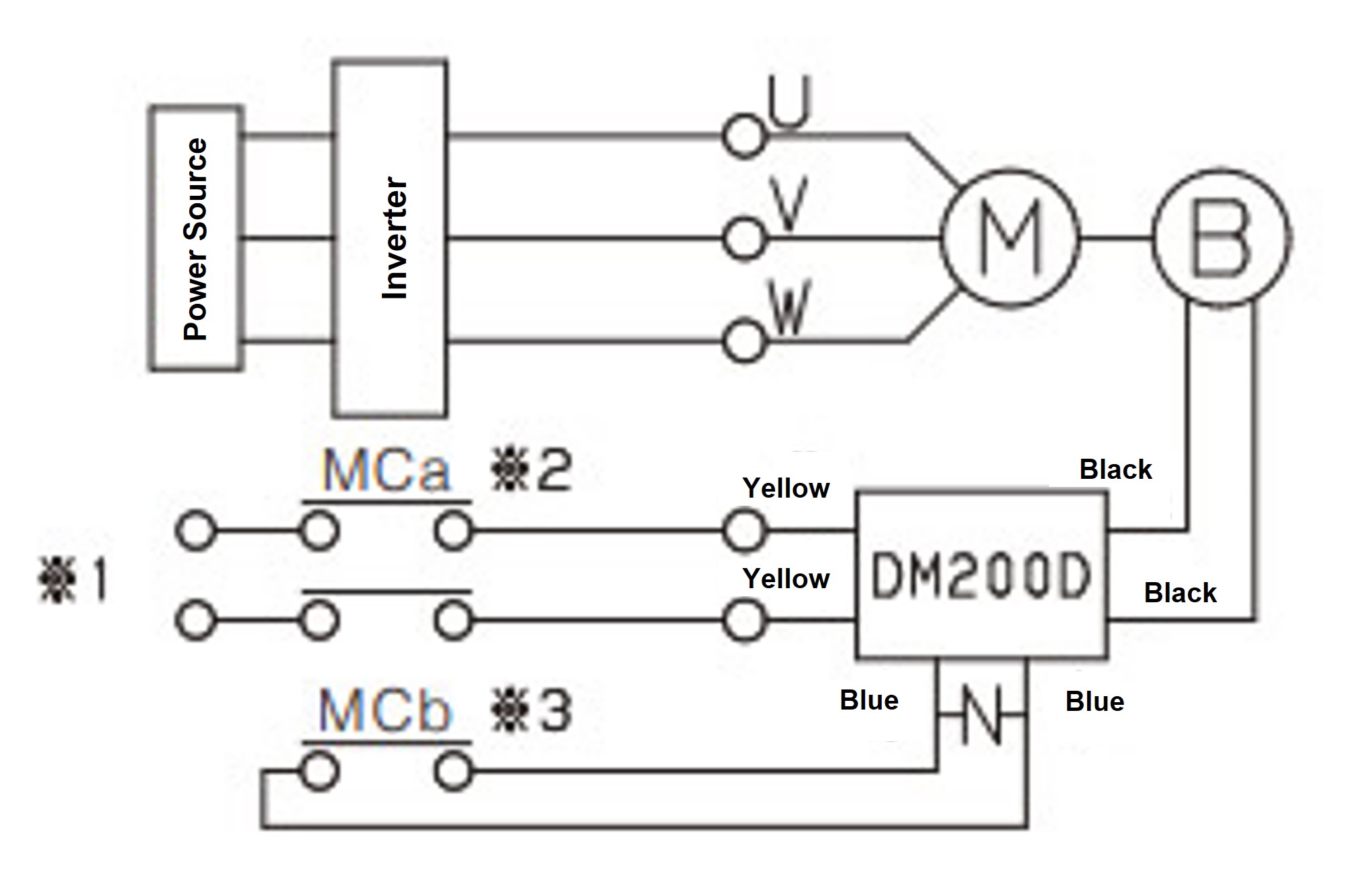
| ब्रेक आंतरिक संयोजन | ब्रेक एसी बाहरी संचालन | ब्रेक एसी बाहरी संचालन + डीसी बाहरी वायरिंग (जब रोक सटीकता की आवश्यकता होती है) |
![]() |
![]() |
![]() |
[एम]: मोटर [बी]: ब्रेक एमसी: विद्युत चुम्बकीय संपर्ककर्ता एमसीए: सहायक रिले ओसीआर: ओवरकरंट रिले डीएम200डी: डीसी रिक्टिफ़ायर--एन--: सुरक्षा तत्व (वैरिस्टर)
- नोट 1) ब्रेक वोल्टेज DC 90V है (जब AC 200V DM200D में इनपुट होता है)।
- नोट 2) डीसी बाहरी वायरिंग के साथ उपयोग करते समय, ब्रेक पावर सप्लाई मॉड्यूल वायरिंग की लंबाई, वायरिंग विधि, रिले प्रकार आदि के आधार पर क्षतिग्रस्त हो सकता है, इसलिए कृपया डीसी बाहरी वायरिंग टर्मिनलों के बीच एक वैरिस्टर कनेक्ट करें।
- नोट 3) अगर आप अलग वोल्टेज स्पेसिफिकेशन (जैसे, AC230V) वाले 0.1kW से 0.75kW के इन्वर्टर का इस्तेमाल कर रहे हैं और एसी बाहरी संचालन, तो ब्रेक को दिया जाने वाला वोल्टेज अलग होगा। कृपया हमसे संपर्क करें।
- नोट 4) ब्रेक पावर को इन्वर्टर की प्राथमिक विद्युत आपूर्ति से लेना सुनिश्चित करें, तथा ब्रेक संचालन को मोटर चालू/बंद के साथ समकालिक करना सुनिश्चित करें।
- नोट 5) एमसीए को चालू और बंद करने के लिए इन्वर्टर के साथ इंटरलॉक की आवश्यकता होती है, इसलिए कृपया इन्वर्टर के निर्देश पुस्तिका को देखें।
- नोट 6) वैरिस्टर को ब्रेक पावर सप्लाई मॉड्यूल के पास (नीले लीड वायर से) जोड़ना ज़्यादा प्रभावी होता है। विशिष्ट वैरिस्टर मॉडल नंबर इस प्रकार हैं, लेकिन समतुल्य वैरिस्टर भी इस्तेमाल किए जा सकते हैं। DM200D के लिए, 470V वोल्टेज वाला वैरिस्टर चुनें।
- *1 1 से चिह्नित ब्रेक के लिए आपूर्ति वोल्टेज 0.1kW और 0.2kW के लिए AC200V से AC254V, 0.4kW और 0.75kW के लिए AC200V से AC220V, और 1.5kW से 2.2kW के लिए AC200V से AC230V होना चाहिए।
- *2: AC200V7A या उससे अधिक (प्रतिरोधक भार) संपर्क क्षमता वाले सहायक रिले (MCa) का उपयोग करें।
- *3 यदि MC सहायक संपर्क या सहायक रिले उपयोग किया जाता है, तो संपर्क क्षमता AC200V10A या अधिक (प्रतिरोधक भार) होनी चाहिए।
| प्रोडक्ट का नाम | उत्पादक | मॉडल संख्या |
|---|---|---|
| DM200D का उपयोग करते समय | ||
| सर्ज अवशोषक | पैनासोनिक कॉर्पोरेशन | ERZV14D471 |
| सिरेमिक वैरिस्टर | निप्पोन केमि-कॉन | TND14V-471KB00AAA0 |
मोटर विशेषताएँ
तीन-चरण मोटर के साथ
| चरणों की संख्या | आउटपुट | खम्भों की संख्या | आवृत्ति हर्ट्ज | वोल्टेज V | रेटेड धारा A | एसी साइड ब्रेक करंट मान 20℃ पर A (संदर्भ मान) |
|---|---|---|---|---|---|---|
| तीन फ़ेज़ | 0.1kW | 4 | 50/60/60 | 200/200/220 (400/400/440) |
0.63/0.57/0.58 (0.32/0.29/0.29) |
0.12 |
| 0.4kW |
2.3/2.0/2.0 (1.2/1.0/1.0) |
0.16 | ||||
| 0.75kW | 50/60/60 (50/50/60/60) |
200/200/220 (380/400/400/440) |
4.0/3.5/3.4 (1.9/2.0/1.75/1.7) |
0.17 | ||
| 1.5kW |
6.5/6.1/5.8 (3.5/3.5/3.2/3.1) |
0.10 | ||||
| 2.2kW |
10.6/9.1/9.1 (5.2/5.4/4.6/4.6) |
0.10 |
नोट: यदि ब्रेक स्थापित है, तो उपरोक्त ब्रेक धारा को उस चरण में जोड़ा जाता है जहां ब्रेक लीड तार मोटर लीड तार से जुड़ा होता है।
एसी साइड ब्रेक करंट मान AC200V 60Hz और AC100V 60Hz के लिए हैं।
सर्वो मोटर के साथ
सर्वो मोटर विशेषताओं के लिए, कृपया "मानक मॉडल सूची (यहां)" में सर्वो मोटर मॉडल का नाम जांचें और मोटर निर्माता द्वारा जारी सामग्री का संदर्भ लें।



